15601956832 7*24小时服务热线
布马短视频玩法

满足你对短视频营销的所有想象

短视频营销业务

营销策划-资源匹配-执行操作-运营维护-结案汇报,我们提供一站式短视频营销推广解决方案

  • KOC素人矩阵
  • 网红KOL传播
  • 账号代运营
  • 广告投放
  • 视频拍摄
海量KOC资源带你玩转矩阵传播
10万+素人KOC资源,账号真实可靠,价格从优!
拥有优质视频制作团队,高质量短视频内容,充分展示产品特色。
素人账号遍布全国各地一二三四线城市,美妆护肤、母婴产品等等覆盖各行各业。
KOC素人传播案例 SCASE OF AVERAGE PEOPLE IN BUSINESS
KOL网红资源 SRESOURCE OF INTERNET CELEBRITY
10000+优质KOL网红阵容

达人、大V、红人等海量资源为产品强力推广

KOL网红传播案例 CASE OF ADVERTISING BY KOL
羊爱妮妮


很多朋友问怎么没看见我家毛巾挂哪儿?一开始装修就没设计挂毛巾的地方。洗脸一直用的洗脸巾。

视频链接:https://v.douyin.com/J1LtPrH/

代运营玩法 GENERATION OPERATION PLAY
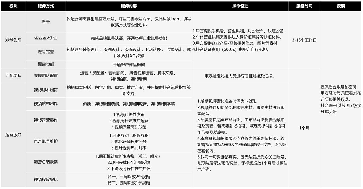
账号代运营套餐 PROGRAM OF OPERATION
账号代运营案例 CASE OF OPERATION
广告投放玩法 STRATEGY OF ADVERTISING
信息流广告 原生触达渗透用户场景,精细化提升产品势能。
达人探店 使用直播或者制作短视频的方式进行线下探店,以亲身体验推广线下店铺
原生信息流广告 用户在信息流推荐内容中,点击头像、昵称、视频内容左滑操作后进入广告主原生账号
单页信息流广告 在信息流推荐内容中,点击头像、昵称、广告组件等操作后,进入品牌推广落地页
直播间引流广告 用户在信息流推荐内容中,点击“进入直播间”按钮进入账号直播间
广告投放案例 CASE OF ADVERTISING
  • 种草视频
  • 模特口播视频
  • 剧情短视频
  • 个人IP视频
  • 视频打包套餐
视 频 业 务
VIDEO BUSINESS
  • 产品视频
  • 信息流广告视频
  • 企业宣传片
  • 高端TVC
  • 活动线上直播
精选案例展示 EXCELLENT CASE PRESENTATION
精选案例展示 EXCELLENT CASE PRESENTATION
精选案例展示 EXCELLENT CASE PRESENTATION